Activity: Monitor & Control Project
This activity captures the daily, continuing, work of the Project Manager, including monitoring project status, reporting to stakeholders, and dealing with issues.
DescriptionWork Breakdown StructureTeam AllocationWork Product Usage
Workflow

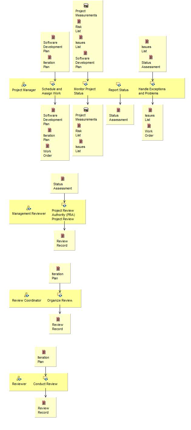
Activity detail diagram: Monitor & Control Project Project Manager Schedule and Assign Work Monitor Project Status Report Status Handle Exceptions and Problems Project Manager Management Reviewer Project Review Authority (PRA) Project Review Management Reviewer Review Coordinator Organize Review Review Coordinator Reviewer Conduct Review Reviewer Software Development Plan Iteration Plan Schedule and Assign Work Software Development Plan Iteration Plan Work Order Schedule and Assign Work Project Measurements Risk List Issues List Software Development Plan Monitor Project Status Project Measurements Risk List Issues List Monitor Project Status Status Assessment Report Status Issues List Status Assessment Handle Exceptions and Problems Issues List Work Order Handle Exceptions and Problems Status Assessment Project Review Authority (PRA) Project Review Review Record Project Review Authority (PRA) Project Review Iteration Plan Organize Review Review Record Organize Review Iteration Plan Conduct Review Review Record Conduct Review
Work Breakdown