Capability Pattern: Requirements
This capability pattern covers the activities and workflow for the Requirements discipline.
Description
Work Breakdown Structure
Team Allocation
Work Product Usage
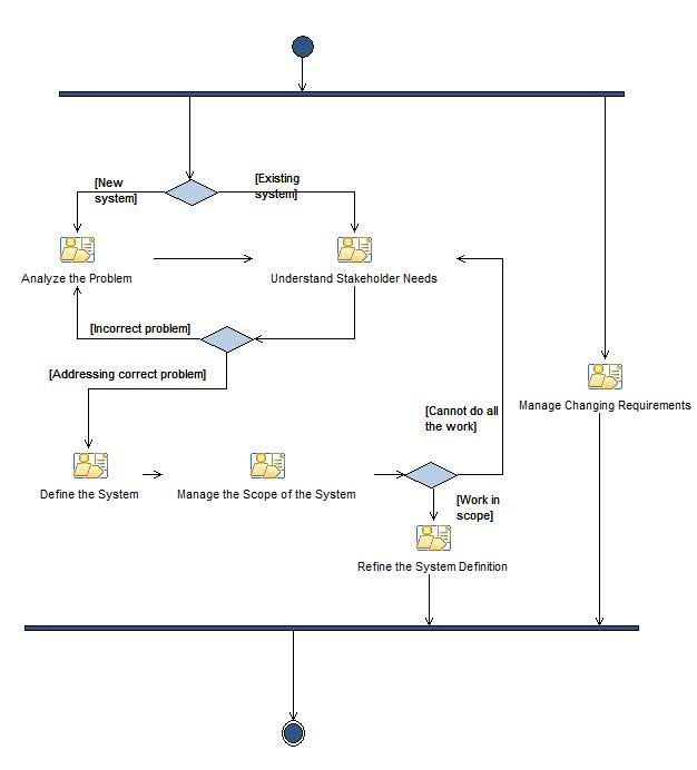
Workflow
Work Breakdown
© Copyright IBM Corp. 1987, 2006. All Rights Reserved.