|
Collegiate Sports Paging System
Software Architecture Document
Version 1.0
Revision History
|
Date
|
Version |
Description |
Author |
| November 30, 1999 |
1.0 |
Initial Version |
|
Table of Contents
Introduction 
Purpose
This document provides a comprehensive architectural overview of the system,
using a number of different architectural views to depict different aspects of
the system. It is intended to capture and convey the significant architectural
decisions which have been made on the system.
Scope
This Software Architecture Document applies to the Collegiate Sports Paging
System which will be developed by Context Integration.
Definitions, Acronyms and Abbreviations
See Glossary.
References
- CSPS Vision 1.0
- CSPS Requirements Management Plan 1.0
- CSPS Iteration Plan 1.0
- CSPS Supplementary Specification 1.0
- CSPS Use Case - Approve Story 1.0
- CSPS Use Case - Edit Profile 1.0
- CSPS Use Case - Pay Fee With Credit Card 1.0
- CSPS Use Case - Print Advertiser Reports
1.0
- CSPS Use Case - Provide Advertising
Content 1.0
- CSPS Use Case - Provide Feedback 1.0
- CSPS Use Case - Read Content on Website 1.0
- CSPS Use Case - Send Content 1.0
- CSPS Use Case - Send Page 1.0
- CSPS Use Case - Subscribe 1.0
Architectural Representation
This document presents the architectural as a series of views; use case view,
process view, deployment view, and implementation view. These views are
presented as Rational Rose Models and use the Unified Modeling Language (UML).
Architectural Goals and
Constraints
There are some key requirements and system constraints that have a
significant bearing on the architecture. They are:
- The existing WebNewsOnLine web site provides most of the content for
display. An interface to this system must be capable of handling large
traffic volumes.
- The existing WebNewsOnLine legacy Finance System at will eventually be
used for billing advertisers (though this is a later release requirement).
As such, advertising usage information must be able to be sent to the
system.
- All functions must be available through either of the two commercially
available web browsers.
- Any and all credit card or other financial transactions must be
transmitted in a secured manner.
- All performance and loading requirements, as stipulated in the Vision
Document [1] and the Supplementary Specification [7], must be taken into
consideration as the architecture is being developed.
Use-Case View
A description of the use-case view of the software architecture. The Use Case
View is important input to the selection of the set of scenarios and/or use
cases that are the focus of an iteration. It describes the set of scenarios
and/or use cases that represent some significant, central functionality. It also
describes the set of scenarios and/or use cases that have a substantial
architectural coverage (that exercise many architectural elements) or that
stress or illustrate a specific, delicate point of the architecture.
The use cases in this system are listed below. Use cases in bold are
significant to the architecture. A description of these use cases can be found
later in this section.
- Approve Story
- Click on Banner Ad
- Edit Profile
- Modify Story
- Pay Fee With Credit Card
- Print Advertiser Reports
- Provide Feedback
- Read Content on Web Site
- Read Public Content
- Reject Story
- Post Content
- Send Page
- Subscribe
The following diagrams depict the use cases in the system.

Figure 1 - Potential Subscriber Use Cases

Figure 2 - Subscriber Use Cases

Figure 3 - Advertiser Use Cases

Figure 4 - Current System Use Cases

Figure 5 - Pager Gateway Use Cases

Figure 6 - Editor Use Cases
Significant Use Case Descriptions
- Approve Story
This Use Case takes place when an editor approves a story for inclusion in
the Collegiate Sports Paging System. Some stories will automatically propagate
from the existing WebNewsOnLine system, but some stories will require editor
intervention (either because their subject is not clear or the categories to
which the story belongs are not clear). This flow is also used to approve
advertising content being posted.
- Edit Profile
This Use Case occurs when a subscriber wishes to change their profile
information or when a new subscriber wishes to enroll.
- Pay Fee With Credit Card
This use case occurs when a new subscriber wants to pay their annual
subscription fee by specifying a credit card number and PIN. This may also
occur when an existing subscriber wants to renew.
- Print Advertiser Reports
This use case occurs when an advertiser accesses the Collegiate Sports
Paging System to obtain reports of how their advertising content has been
viewed. Advertiser selects format (Microsoft(R) Word(R), Microsoft(R) Excel(R), or HTML) for the report.
- Provide Feedback
This use case occurs when a system user (advertiser, subscriber, or
potential subscriber) wishes to comment on the service or the web site.
- Post Advertising Content
This use case occurs when an advertiser wants to post advertising content
(banner ads) on the web site and specify which subscriber profiles should be
used for display.
- Read Content on Web Site
This use case occurs when an active subscriber connects to the system to
view targeted information. Pages are dynamically built to show the user
headlines for which they have been paged, as well as general sports categories
to which they subscribe.
- Send Content
This use case occurs when content is posted to the existing WebNewsOnLine
web site. Some stories will be tagged for transmission to the Collegiate Sports
Paging System, and will be sent for possible paging and display.
- Send Page
This use case occurs when new content is posted to the Collegiate Sports
Paging System. This includes finding subscribers to be notified, formatting
the page message, and sending the page via email.
- Subscribe
This use case occurs when a potential subscriber wants to subscribe to the
service. It notifies the user of contract terms and, if accepted, invokes the
use case to edit a profile (specifying categories to which the user wants to
subscribe, pager information, credit card info, etc.).
Logical View 
Overview
A description of the logical view of the architecture. Describes the most
important classes, their organization in service packages and subsystems, and
the organization of these subsystems into layers. Also describes the most
important use-case realizations, for example, the dynamic aspects of the
architecture. Class diagrams may be included to illustrate the relationships
between architecturally significant classes, subsystems, packages and layers.
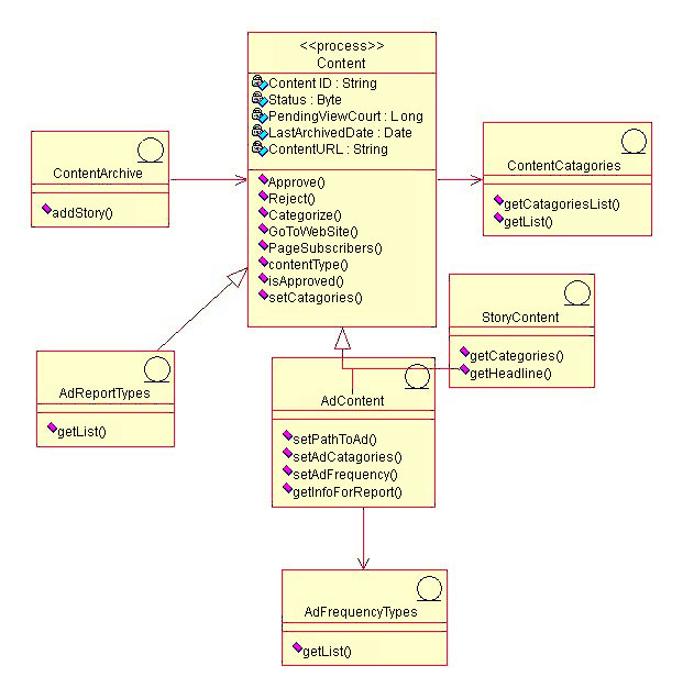
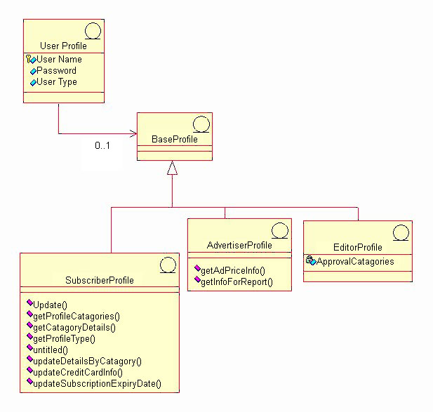
The logical view of the Collegiate Sports Paging System is comprised of
5 main packages:
- Presentation
- contains classes for each of the forms that the actors use to
communicate with the System. Boundary classes exist to support
maintaining of profiles, posting of advertising, printing of advertising
reports, approving stories, providing feedback, subscribing, and paying
fees with credit cards
- Application
- contains classes for major processing functionality within the
system. Control classes exist to support advertising
administration, content management, profile management, subscription
processing, paying fees with credit cards, and providing feedback.
- Domain
- contains packages containing classes to support Content, Profile,
Subscription, and Support.
- Persistence
- contains classes to persist specific objects within the
system. At this point in the design, only Profiles are
persisted, though Content objects may be persisted at some future point
(a selection of a packaged content management system may obviate the
need for this).
- Services
- contains classes to provide system-level classes for maintenance
purposes - at this time, all maintenance is manual.

Logical View

Presentation Package

Application Package

Domain Package

Content Package

Profile Package


Subscribe Package

Support Package

Persistence Package
Process View 
This section describes the system's decomposition into lightweight processes
(single threads of control) and heavyweight processes (groupings of lightweight
processes). Organize the section by groups of processes that communicate or
interact. Describe the main modes of communication between processes, such as
message passing, interrupts, and rendezvous.
At this point in the design, a single process is envisioned to provide
server-level functions for the Collegiate Sports Paging System. Threads
for application functions will be part of this process (application functions
are listed in the previous section). The process diagram of the
system can be viewed as follows:

Deployment View
This section describes one or more physical network (hardware) configurations
on which the software is deployed and run. At a minimum for each configuration
it should indicate the physical nodes (computers, CPUs) that execute the
software, and their interconnections (bus, LAN, point-to-point, and so on.) Also
include a mapping of the processes of the Process View onto the
physical nodes.
The CSPS Server is a UNIX server. The Client machine is any device
capable of running a Web browser (most likely a PC, but not necessarily) and of
connecting to the CSPS via the Internet. The Pager Gateway is an
externally-maintained device provided by paging services.

Implementation View
All server software resides within a single layer. The browser client
provides a secondary access layer.
Size and Performance
The software as designed will support 200,000 concurrent users. Scaling
beyond this level may be achieved by providing multiple levels of Pager Gateway,
or by simply providing additional Pager Gateway systems within the same tier.
Quality
The software as described above supports the existing WebNewsOnLine graphical
standards, interfaces with the existing WebNewsOnLine server, and provides a
self-describing user interface.
Copyright
1987 - 2003 Rational Software Corporation
|