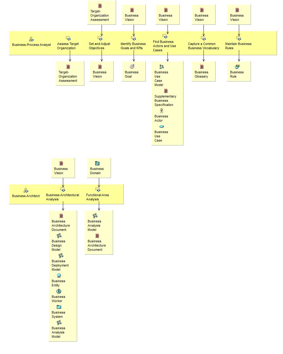
Activity: Describe Current Business
This activity covers the work around understanding the as-is business and refining the objectives of the business-modeling effort.
Extends:
Describe Current Business
Description
Work Breakdown Structure
Team Allocation
Work Product Usage
Workflow
Work Breakdown
© Copyright IBM Corp. 1987, 2006. All Rights Reserved.