Construction_CA3B975E_53ae0cc2_Activity.jpeg
Construction_CA3B975E_Activity.jpeg
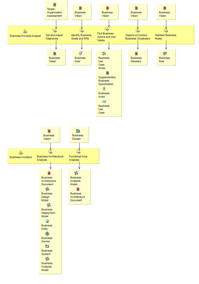
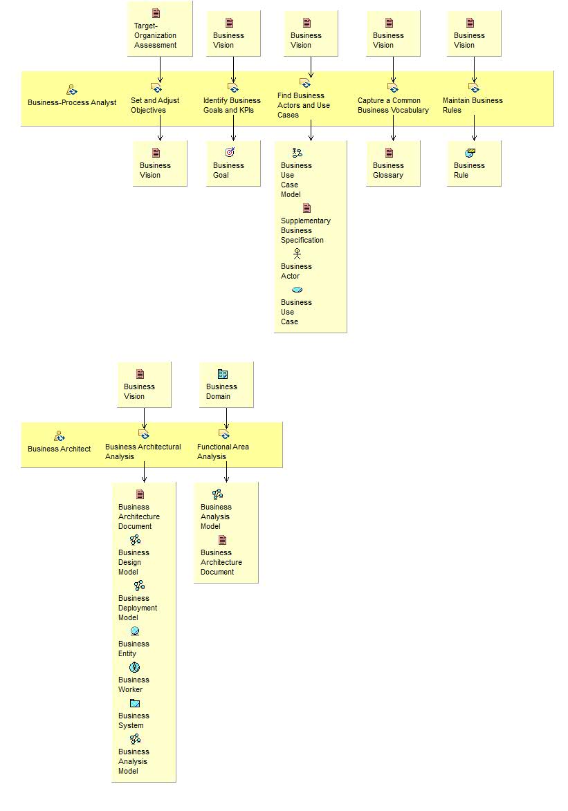
Elaboration_F67C5F29_7feed48d_Activity.jpeg
Elaboration_F67C5F29_Activity.jpeg
Inception_E544099A_6eb67efe_Activity.jpeg
Inception_E544099A_Activity.jpeg
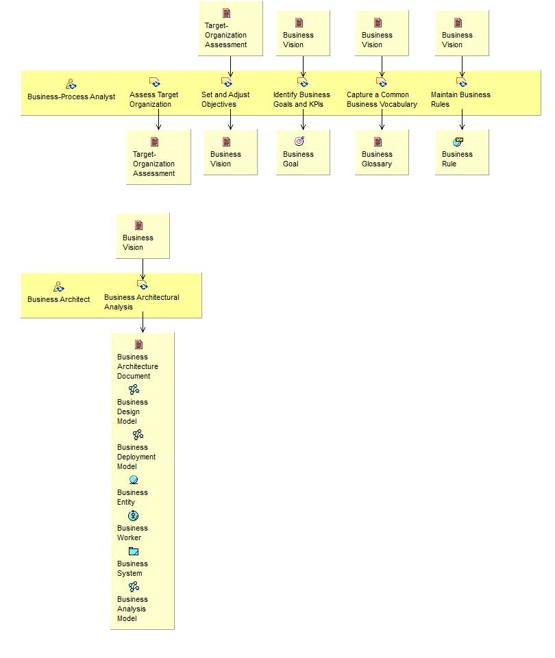
Transition_3165F856_Activity.jpeg
Transition_3165F856_bad86dba_Activity.jpeg
assess_business_status_7891471_7f6b9c27_ActivityDetail.jpeg
assess_business_status_7891471_ActivityDetail.jpeg
bm_classic_F93E1710_Activity.jpeg
bm_classic_F93E1710_f93e1710_Activity.jpeg
construction_iteration_EA6F9AFF_54989015_Activity.jpeg
construction_iteration_EA6F9AFF_Activity.jpeg
define_business_89D34828_Activity.jpeg
define_business_89D34828_f6396421_Activity.jpeg
define_business_A0D370F5_Activity.jpeg
define_business_A0D370F5_e2f205f5_Activity.jpeg
define_business_C6AE0E36_26d17d9f_Activity.jpeg
define_business_C6AE0E36_Activity.jpeg
describe_current_business_3615E355_ActivityDetail.jpeg
describe_current_business_3615E355_adf86b0b_ActivityDetail.jpeg
describe_current_business_668F266B_ActivityDetail.jpeg
describe_current_business_668F266B_a8adbb6b_ActivityDetail.jpeg
develop_initial_vision_1DA8133_6e409d2c_Activity.jpeg
develop_initial_vision_1DA8133_Activity.jpeg
develop_initial_vision_1_6E15EE8A_Activity.jpeg
develop_initial_vision_1_6E15EE8A_da7c0a83_Activity.jpeg
elaboration_iteration_22927ECB_57244aac_Activity.jpeg
elaboration_iteration_22927ECB_Activity.jpeg
explore_process_automation_AF2956EF_1b8f72e8_ActivityDetail.jpeg
explore_process_automation_AF2956EF_ActivityDetail.jpeg
explore_process_automation_C184FAFD_21a86a66_ActivityDetail.jpeg
explore_process_automation_C184FAFD_ActivityDetail.jpeg
explore_process_automation_DDAC9BF8_1fcb30f8_ActivityDetail.jpeg
explore_process_automation_DDAC9BF8_ActivityDetail.jpeg
inception_iteration_E3200C10_4ded7f62_Activity.jpeg
inception_iteration_E3200C10_Activity.jpeg
transition_iteration_DC05FE97_7b03eca5_Activity.jpeg
transition_iteration_DC05FE97_Activity.jpeg